和顺古镇景区
首页
景区介绍
景区景点
景区人文
景区大事件
和顺掠影
视频集锦
景区荣誉
出行指南
预定须知
交通指南
住宿指南
特色美食
周边景区
景区地图
旅游服务
观光车服务
讲解员服务
水上印象体验
景区动态
景区公告
节庆活动
景区资讯
中 / EG
您的位置
首页
景区公告
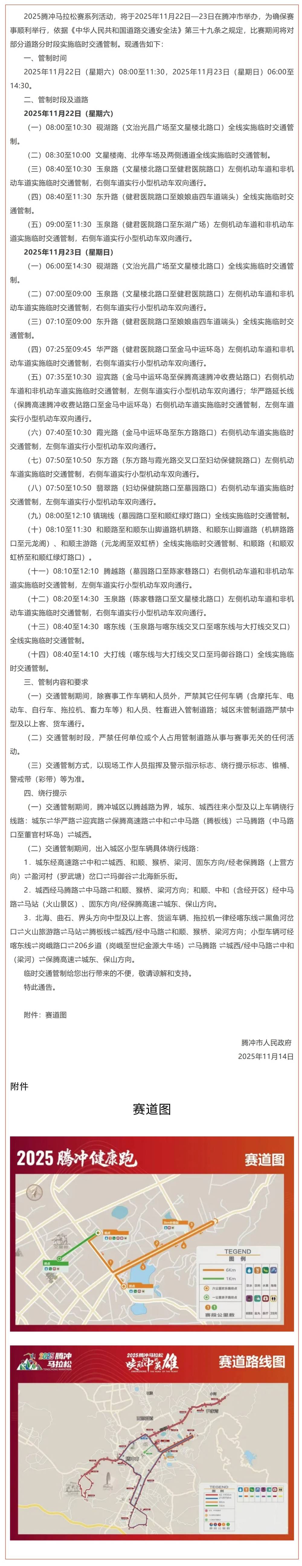
腾冲市人民政府2025腾冲马拉松赛系列活动临时交通管制通告
腾冲市人民政府2025腾冲马拉松赛系列活动临时交通管制通告